设为首页  |  加入收藏
首页|部门概况|招生工作|培养工作|学位工作|管理工作|思政工作|就业工作|导师队伍与风采
  通知公告  
 

  站内搜索
 
 
 
当前位置: 首页>>招生工作>>硕士生招生>>正文
 

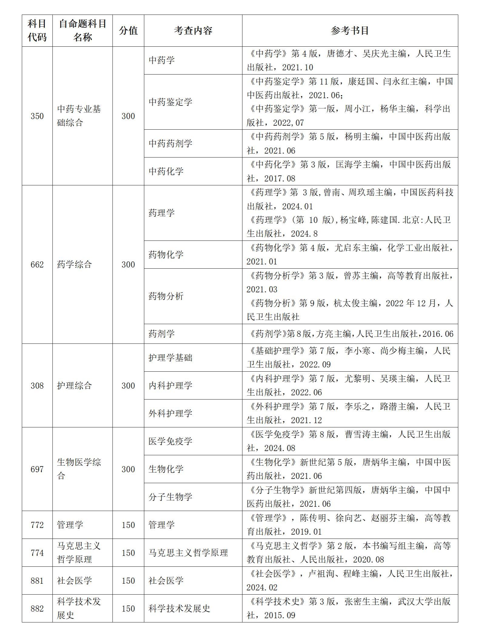
我校2026年硕士研究生全国统考自命题考试科目参考书目(含更新)

发布时间:2025-10-23 17:07:21   点击数:

以下书目仅供参考。


上一条:2026年全国硕士研究生招生考试广州中医药大学报考点(442...
下一条:广州中医药大学2026年硕士研究生统考招生计划

关闭

打印】    【收藏

 
中国高等教育学生信息网
中国研究生招生信息网
中国学位与研究生教育信息网
中国博士后
广东省学位委员会
广东省教育厅
广州中医药大学 研究生院
 
 
 

广州中医药大学研究生院     版权所有    Copyright © 2016

通讯地址:广东省广州市番禺区大学城外环东路232号广州中医药大学办公楼      邮编:510006