各学院、项目负责人:
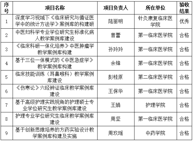
根据《关于开展2024年度专业学位研究生教学案例库建设培育项目结题验收的通知》要求,经各项目负责人申请、二级学院审核,研究生院组织复核验收,现将项目验收情况公示如下:

另有4项2024年度专业学位研究生教学案例库建设培育项目,经项目负责人申请,所在培养单位审批同意,申请延期结题,具体如下:

优秀及合格等级优先推荐申报下一年广东省研究生教育创新计划项目,申请延期结题项目将参与下一年度研究生课程思政建设项目结题验收。
上述验收结果公示时间为2025年10月21日至2025年10月23日。若有异议,请电话或书面向研究生院反映。反映情况时要自报或签署真实姓名,要有具体事实;不报或不签署真实姓名及不提供具体事实材料的,一律不予受理。
联系人:李老师
联系方式:39358484,lihuiting@gzucm.edu.cn。
研究生院
2025年10月21日